騰沖市恒益礦產品經貿有限責任公司關于鋅精礦競價銷售公告(202306)號
來源: 瀏覽量:25654 日期:2023-07-28
尊敬的客戶:
騰沖市恒益礦產品經貿有限責任公司(以下簡稱“我司”)根據生產經營安排,將面向社會對我司2023年7月前所產鋅精礦進行公開競價銷售,誠邀廣大有合作意向的客戶前來咨詢并參與競價,現將相關事宜公告如下:
一、競價標的:
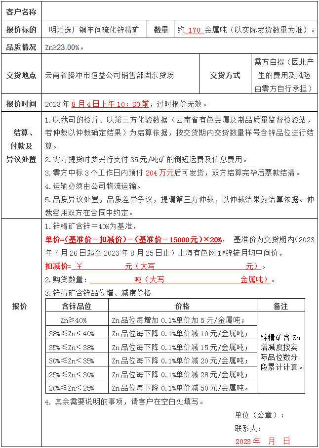
注:
1.包裝:散裝。
2.鋅精礦綜合品質:Zn≥23.00%。
二、收款及結算方式:詳見報價表。
三、預計提貨時間:2023年7月26日起至2023年8月25日止,具體以購銷合同約定時間為準。
四、競價單填報方式及截止時間:
(一)現場發放、填寫標書進行競價。
地點:云南省騰沖市滇灘鎮騰沖恒益公司銷售部固東貨場。
(二)報價時間為:2023年8月4日10:30前,過時報價無效,開標標準(三家以上開標,三家以下算流標,流標后退回保證金)。
五、客戶資質要求:
報價方需提供最新經過年檢的相關資質證明(營業執照、稅務登記證、組織機構代碼、一般納稅人資格證等),注冊資本金≥100萬元,注冊時間1年以上。
六、信譽保證金要求:
(一)報價方需在報價截止時間前向我司繳納信譽保證金,以我司財務實際收款為準,并備注“信譽保證金”,聯系人:廖澤發(電話18787596584)。
(二)信譽保證金請匯往以下銀行及賬號:
開戶名稱:騰沖市恒益礦產品經貿有限責任公司
開戶銀行:中國農業銀行股份有限公司騰沖支行營業室
賬 號:24-1297 0104 0013 996
(三)競價后未中標的客戶,可申請退還信譽保證金,我司在十個工作日內無條件退回(無息退還本金)。
七、其它要求:
(一)報價方中標后不履行后續相關手續或未在三個工作日內與我司洽談并簽訂《硫化鋅精礦購銷合同》并預付204萬元貨款的,將視為不誠信行為并承擔締約過失責任,我司將扣除50%的信譽保證金,并納入我司客戶誠信檔案黑名單,我司有權拒絕該方今后競價。
(二)報價方競價前已預付貨款且未中標的,競價后我司在十個工作日內無條件退回該預付款(無息退還本金)。
(三)具體購銷事宜在中標后雙方簽訂的購銷合同中約定,本公告與購銷合同不一致的,以購銷合同為準。
(四)報價不符合要求的視為無效報價。
(五)中標后發貨原則上以標書數量正負10%為準,如有超出或不足的雙方協商后以補充協議為準,且該范圍內我司不承擔任何締約過失責任。
附件:報價單、硫化鋅精礦購銷合同
騰沖市恒益礦產品經貿有限責任公司
2023年7月28日
附件:騰沖市恒益礦產品經貿有限責任公司
鋅精礦銷售報價單
注:
1.若客戶對以上報價條款及約定事項確認無誤,請報價時簽字蓋章。
2.請客戶在報價時同時填寫價格數字大小寫,價格涂改無效。
